STATE OF ART
Design and Development of a B2CB media networking platform
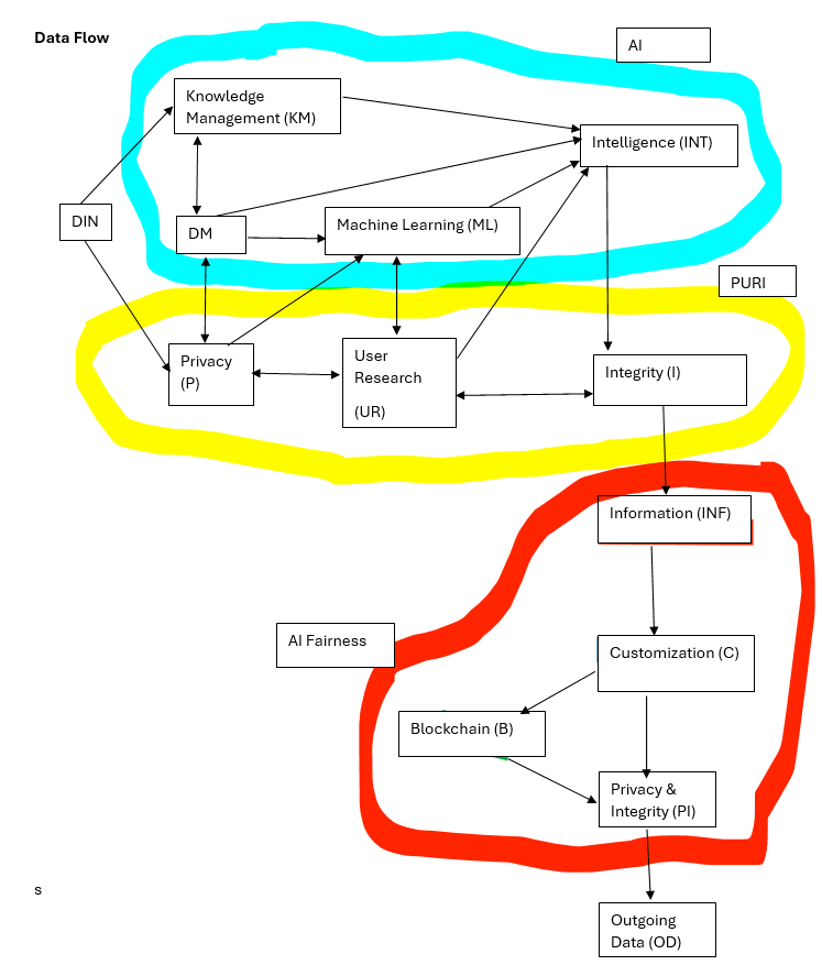
Development of PURI accounting platform
Consolidating Centre for HES Studies®
Commercialization of the economic model for HES Mission©
Services

learn more about the HES MISSION
Contact for HES CERTIFICATION

participate in design
Contact for consortium development
Contact ME
Contact ME anytime for inquiries or collaboration opportunities.
